Instance Verification Kit (IVK)
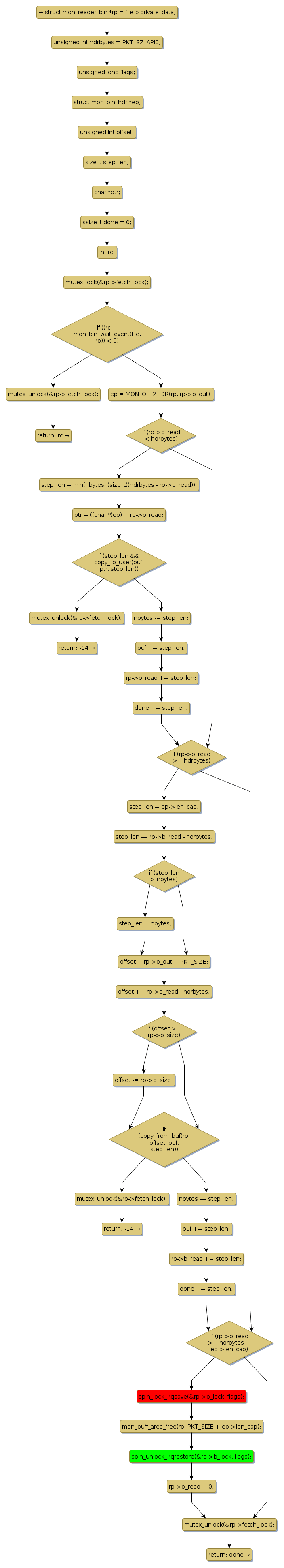
spin lock @ [21713+38+/linux-3.19-rc1/drivers/usb/mon/mon_bin.c]
Instance Signature: b_lock
|
The Matching Pair Graph:
|
|
Function Name
|
Control Flow Graph (CFG)
|
Events Flow Graph (EFG)
|
Source Correspondence
|
|
mon_bin_read
|
|
|
[20338+12+/linux-3.19-rc1/drivers/usb/mon/mon_bin.c]
|